GIẢI PHÁP QUẢN LÝ THU HỒI NỢ CHO NGÀNH TÀI CHÍNH - NGÂN HÀNG

  • Tăng tỷ lệ thu hồi – giảm chi phí vận hành trên một nền tảng duy nhất

  • Quản lý trọn vòng đời khoản vay & quy trình nhắc nợ – thu hồi nợ cho ngân hàng, công ty tài chính và đơn vị luật

Hệ thống nhắc nợ toàn trình

Tích hợp AI Voicebot, QC Bot

Ứng dụng FinS Field App

Báo cáo real-time

Tương thích Windows, macOS, iOS, Android

Quản lý thông tin khách hàng

CRM cho phép tổ chức và lưu trữ thông tin chi tiết về khách hàng, bao gồm lịch sử giao dịch, thông tin liên hệ, hồ sơ tài chính, và mức độ nợ. Điều này giúp nhân viên dễ dàng truy cập thông tin cần thiết và hiểu rõ hơn về từng khách hàng.

Tương tác tốt hơn với khách hàng

CRM cho phép ghi chú về mỗi cuộc gọi, email hoặc cuộc họp với khách hàng, giúp tăng cường tương tác và xây dựng mối quan hệ tốt hơn. Việc theo dõi tương tác này giúp tạo ra trải nghiệm cá nhân hóa cho khách hàng.

Tối ưu hóa quy trình thu nợ

Thông qua CRM, doanh nghiệp có thể tự động hóa quy trình thu nợ từ việc gửi thông báo thanh toán đến việc theo dõi đến hạn nợ. Điều này giúp cải thiện hiệu suất thu nợ và giảm thiểu rủi ro nợ xấu.

Tích hợp với các hệ thống khác

Được thông báo để sử dụng giải pháp khác kCRM có thể tích hợp với các hệ thống khác như hệ thống thanh toán, hệ thống quản lý tài chính để tối ưu hóa quy trình làm việc và cung cấp thông tin chính xác và đầy đủ.hi lệnh ZNS xử lý không thành công

TÍNH NĂNG NỔI BẬT CRM COLLECTION

Quản lý hồ sơ khách hàng & khoản vay

+ Lưu trữ chi tiết thông tin hợp đồng & khách hàng: số hợp đồng, thông tin cá nhân, tình trạng hôn nhân, lịch sử vay, số tiền vay, lãi suất, lịch sử thanh toán, gốc quá hạn, lãi quá hạn, nhóm nợ, DPD…
+ Hỗ trợ import dữ liệu hàng loạt từ Excel/CSV, tránh nhập tay, giảm sai sót
+ Phân quyền linh hoạt: mỗi nhóm (telesales, collection, pháp lý, field) chỉ xem được đúng phần dữ liệu được cấp.

Tự động hóa chiến dịch nhắc nợ đa kênh

+ Tự động chia khách hàng cho nhân viên sau khi quản lý import vào hệ thống CRM
+ Tự động gửi nhắc nợ qua AutoCall, SMS, Email, Zalo ZNS theo lịch, kịch bản và tần suất thiết lập sẵn
+ Chuyển cuộc gọi đến agent khi khách hàng bắt máy (Autodialer), tối ưu thời gian của nhân viên Có thể tích hợp AI Voicebot để xử lý các kịch bản đơn giản (xác nhận lịch thanh toán, nhắc phí, khảo sát…) trước khi cần đến agent

Field App

+ App mobile (Android/iOS) dành cho nhân viên thu hồi nợ tại nhà khách hàng: nhận danh sách case, xem lộ trình, check-in/location, chụp ảnh hiện trường, cập nhật biên bản làm việc ngay tại chỗ
+ Cập nhật tức thì về hệ thống CRM: HQ nhìn thấy ai đã đi gặp ai, lúc nào, kết quả ra sao
+ Hỗ trợ điều phối tuyến đường, phân công lại case cho nhân viên gần khu vực đó.

PiTEL CRM Collection
PiTEL CRM Collection

Quản lý báo cáo

+ Dashboard tổng quan: dư nợ theo sản phẩm, theo DPD, theo vùng, theo nhóm nợ; tỷ lệ thu hồi theo tuần/tháng/quý.
+ Báo cáo theo nhân viên/chi nhánh/campaign: số case xử lý, tỷ lệ thành công, lý do chưa thanh toán…
+ Phân tích dữ liệu để dự đoán khả năng thanh toán, hỗ trợ xây dựng chiến lược thu hồi phù hợp với từng phân khúc khách hàng

Tổng đài chuyên biệt cho tài chính

+ IVR thông minh: định tuyến cuộc gọi theo mục đích (hỏi về khoản vay, khiếu nại, xin gia hạn, xác nhận thanh toán…).
+ Gọi trực tiếp từ hệ thống CRM (click-to-call), ghi âm & log toàn bộ lịch sử cuộc gọi theo từng hợp đồng
+ Giám sát thời gian thực: số line đang hoạt động, cuộc gọi chờ, SLA, thời lượng gọi trung bình, tỷ lệ liên hệ thành công
+ QC Bot / giám sát chất lượng: hỗ trợ nghe lén, thì thầm hỗ trợ agent, hoặc dùng AI để chấm điểm chất lượng cuộc gọi

Tích hợp hệ thống lõi tài chính

+ Kết nối 2 chiều với Core Banking, LOS, LMS và các hệ thống khác qua API.
+ Đồng bộ đầy đủ trạng thái hợp đồng, lịch sử thanh toán, phí phạt, gia hạn…
+ Hạn chế nhập trùng, giảm sai sót dữ liệu, giúp bộ phận thu hồi nợ luôn có thông tin mới nhất.

Field app

FIEL APP - ỨNG DỤNG THU HỒI NỢ THỰC ĐỊA

Thông tin khách hàng: Họ tên, Sđt, trạng thái

Thông tin hợp đồng: Loại HĐ, mã HĐ, số tiền, thời gian quá hạn

Chi tiết công nợ: Số tiền đã trả, dư nợ, lãi quá hạn,...

Các tác vụ chính: Lịch trả nợ, lịch sử thanh toán, lịch hứa trả,...

Lịch sử tác nghiệp: Trạng thái, ghi chú, vị trí, hình ảnh tác nghiệp,..

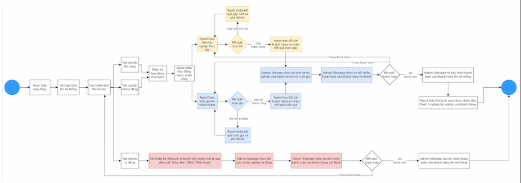
WORKFLOW

BẢNG GIÁ

FINS & FIEL APP

LIÊN HỆ
  • Phần mềm FinS
  • Fiel App
  • Quản lý chiến dịch
  • Báo cáo, phân tích
VIP

Trải nghiệm

Nhận ngay mức giá ưu đãi khi sử dụng bộ giải pháp PiTEL Fins & Fiel App, giúp bạn tối ưu hóa chiến lược tiếp thị và tăng trưởng doanh nghiệp